找回密码
 加入博一网

QQ登录

只需一步,快速开始

查看: 127|回复: 0

2022年前5月新增83家陶瓷企业部署光伏项目

[复制链接]
发表于 2022-6-7 08:46:49 | 显示全部楼层 |阅读模式
2022年前5月新增83家陶瓷企业部署光伏项目

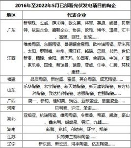
据不完全统计,2016年至今,全国范围内超481个陶瓷厂屋顶光伏项目通过备案审批,合计已有340家陶瓷企业计划建设“自产自用、余电上网”的光伏发电项目。其中,2022年1月-5月,合计新增83家陶瓷企业开始部署。

2022年前5月新增83家陶瓷企业部署光伏项目

2022年前5月新增83家陶瓷企业部署光伏项目


从各产区情况看,福建陶企最为积极,已有128家陶企,包括大批日用陶瓷企业和少数建筑陶瓷企业都开始陆续建设屋顶分布式光伏发电项目。截至2022年5月,广东产区累计已有97家建筑、卫生陶瓷企业投建厂房分布式光伏发电项目。此外,2022年以来,山东、湖北等产区也不断有陶企开始部署屋顶分布式光伏发电项目。
您需要登录后才可以回帖 登录 | 加入博一网

本版积分规则

关注建材之家
www.jc68.com
全国服务热线:400-0755-393
加盟咨询电话:0755-82034561
投诉建议Q Q:275171283
讨论互动QQ群:64982759
点击查看放大的二维码
报料号:jc68_com
点击查看放大的二维码
服务号:jc68-1
点击查看放大的二维码
平台移动端二维码
腾讯微博
腾讯微博
新浪微博
新浪微博

玻璃之家 | 建材头条 | 电器头条 | 水电头条 | 钢铁头条 | 防盗头条 | 板材头条 | 暖气头条 | 安防之家 | 机械头条 | 陶瓷之家 | 油漆之家 | 照明之家 | 防水之家 | 防盗之家 | 博一建材 | 卫浴之家 | 区快洞察 | 漳州建材 | 泉州建材 | 三明建材 | 莆田建材 | 合肥建材 | 宣城建材 | 池州建材 | 亳州建材 | 六安建材 | 巢湖建材 | 宿州建材 | 阜阳建材 | 滁州建材 | 黄山建材 | 安庆建材 | 铜陵建材 | 淮北建材 | 马鞍山建材 |

QQ|建材|建材网|建材之家|关于我们|手机版|联系我们|广告服务|小黑屋|博一建材网 ( 粤ICP备09089996号-4 )

GMT+8, 2026-4-19 00:04 , Processed in 0.085498 second(s), 7 queries , Redis On.

Powered by Discuz! X3.5

© 2001-2023 Discuz! Team.

快速回复 返回顶部 返回列表